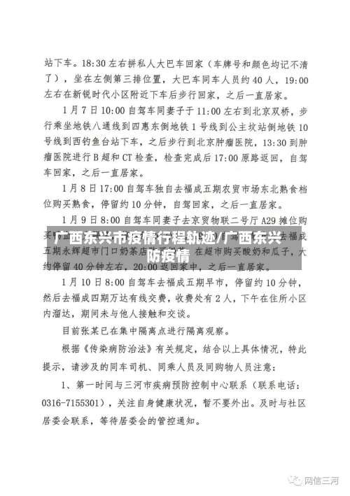
广西东兴市疫情行程轨迹/广西东兴防疫情
重点管控地区有哪些?
〖壹〗、重点管控地区的设立 ,通常是在突发事件发生后 。这些突发事件可能包括自然灾害(如山洪 、地震、海啸)、事故灾难(如重大交通事故 、工业事故)、公共卫生事件(如瘟疫、疫情爆发)以及社会安全事件(如暴力冲突 、恐怖袭击)。这些事件往往具有突发性、严重性和不可预测性,对人民生命财产安全构成严重威胁。

〖贰〗、管控范围:重点管控地区的管控范围通常涵盖了交通系统 、人流密集区域以及航空运输等方面 。目的:这种重点管控的目的是为了确保在突发事件期间,能够迅速、有效地控制事态发展 ,减少损失,并保障公众的生命财产安全。应用场景:重点管控地区通常出现在自然灾害、事故灾难、公共卫生事件以及社会安全事件发生后。
〖叁〗 、重点管控地区是指在突发事件发生后,国家或者区域政府为了应对区域内发生的一切不可预测的事件 ,在指定的范围之内对交通、人流、航空等可控制的设备 、工具进行重点管理和控制的地区 。
〖肆〗、边境地区:中国与邻国之间的边境地带是出入境的重点调控地区之一。中国政府可能会在这些地区加强边防检查和安全防范措施,以维护国家安全和稳定。高风险地区:一些存在非法活动或安全问题的地区也可能被列为出入境重点调控地区 。例如,毒品犯罪高发区域、恐怖主义活跃区域等。

从广西东兴回梅州线上报备方法指引
〖壹〗 、申报内容和要求内容:姓名、性别、身份证号码 、联系电话、单位、住址 、近14天中高风险地区旅居史、来梅日期。要求:进入梅州两小时内完成个人健康申报。申报入口“健康梅州 ”微信小程序申报方式点击此处“健康申报入口”进入申报系统——点击“健康申报”——在“个人信息申报 ”栏中申报 。
〖贰〗、申报入口:“健康梅州”微信小程序申报方式:进入“健康梅州”小程序后 ,在首页选取外来返梅人员【个人信息申报】或【单位信息申报】。
〖叁〗、报备对象2月10日以来有深圳市旅居史的来(返)梅人员均需主动报备,包括从深圳返回梅州的居民 、务工人员及临时到访者。报备方式需向所在社区(村)、单位或入住酒店进行报备,可通过电话联系或现场登记完成 。
〖肆〗、报备要求梅州疾控明确要求,2月7日以来有湖北省武汉市旅居史的来(返)梅人员 ,需立即向所在社区(村) 、单位或酒店主动报备,并配合防疫人员指引开展健康管理。健康管理措施 需密切关注个人健康码状态及手机短信提醒,主动进行核酸检测。自我健康监测期间 ,若出现发热、咳嗽等不适症状,需佩戴口罩及时就医 。
〖伍〗、请广大市民和游客关注各大新闻媒体 、官方网站公布的新发病例轨迹,与公布病例有时空交集者应第一时间报备。【更新时间:9月15日】市疾控中心提醒 ,8月26日以来有福建省中高风险地区及其所在地市旅居史的人员,主动向所在社区、单位或酒店报备相关情况,并积极配合当地疫情防控部门开展相应健康管理。
12月30日邯郸市疾控中心最新提醒12月30日邯郸市疾控中心最新提醒消息...
〖壹〗、安徽省合肥市:12月30日发布放苗信息 ,但缺乏疫苗供应量 、接种机构联系方式等具体内容 。合肥市居民可关注辖区内社区卫生服务中心或疾控中心发布的通知获取详细信息。浙江省杭州市:12月30日存在放苗资讯更新,未明确疫苗投放数量及预约渠道。
〖贰〗、为严格落实“外防输入,内防反弹 ”的防控策略 ,科学精准做好我市新冠肺炎疫情防控工作,邯郸市疾病预防控制中心继续对广大市民朋友提出如下健康提示:主动报备行程 。
〖叁〗、新冠病毒可在低温下长时间存活,冬季经物传播的风险增大,鉴于国外疫情持续蔓延 ,世界邮件快件涉疫概率增加。为防止疫情通过寄递渠道“由物及人”传播,邯郸市疾控中心再次提醒广大市民:邮件快递怎么收?可以请快递小哥将邮件快递放在家门口 、小区大门口指定地点,或者暂存在快递柜或驿站 ,再自行取回。
深圳市龙华区的人到云南省红河州需要隔离吗?
需要隔离弥勒市,云南省红河哈尼族彝族自治州代管县级市,位于云南省东南部、红河州北部 ,东与泸西县、文山壮族苗族自治州丘北县毗邻,西与建水县、玉溪市华宁县隔南盘江相望,南连开远市 ,北接昆明市宜良县和石林彝族自治县。 全市面积4004平方千米,设9镇 、2乡、1个街道和1个农场管理局 。
不需要隔离云南省红河州现在属于低风险区。低风险区去苏州的话只需要持48小时核酸证明出行健康码,行程码 ,绿码,测体温就可以了。
现在不用隔离了,已经解封了,我们也可以出红河州了 ,但是为了我们的安全着想,其他地区还是有疫情,所以我们应该要做好疫情的防控 ,一起努力,希望疫离我们越来越远,生活越来越好 。
不用。只要不是从疫情区出发到疫情去都不需要隔离。
警惕!衡阳疾控发布防疫健康提醒衡阳市疾控防疫中心
衡阳疾控再发疫情防控健康提醒:主动报备行程 ,配合防疫措施密切关注疫情动态:★近14天内有外省旅居史人员★高中风险区、封控区 、管控区旅居史的入衡人员★健康码为红黄码,行程卡带“*”星号的人员等务必第一时间主动向所在社区、工作单位或所住酒店报备,请自觉遵守疫情防控各项规定 ,配合落实相关防疫措施 。
0月12日衡阳疾控发布防疫提醒当前国内疫情形势严峻复杂,省内报告病例持续新增,严防输入是我市近期疫情防控重点内容。为进一步筑牢疫情防线 ,有效控制和降低疫情输入传播风险,保障人民群众生命安全和身体健康,衡阳疾控再次提醒广大群众:深刻认识疫情防控的复杂性、艰巨性和反复性。
承办5桌以上宴会等聚餐活动的餐饮单位必须严格做好疫情防控工作,做好餐厅的通风消毒 ,确保所有就餐人员落实各项防控措施 。
别大意!衡阳疾控发布防疫提醒!2月23日0—24时,31个省和新疆生产建设兵团报告新增本土病例85例。新增本土无症状感染者24例。2月8日—23日,葫芦岛市累计报告本土确诊病例167例 。某患者一个人的传播链条就造成了65人感染。
为科学精准防控疫情 ,严防疫情输入和传播,保障广大群众健康安全,今天上午 ,衡阳市疾控中心发布最新疫情防控提示。
2022北京春节返乡人员哪些需要报备?
与发布病例轨迹有交集的人员:若返乡人员行程与已公布病例的活动轨迹存在重合或交叉,需立即报备。
与感染者轨迹有交集者 、健康码为红黄码者 。报备要求:立即主动向所在社区(村)、工作单位或所住酒店报备,配合核酸检测及健康监测。法律责任:瞒报、谎报行程或健康状况者 ,可能被追究法律责任。
核酸检测与健康码:除了提前报备,进返京人员还需持48小时内核酸检测阴性证明和“北京健康宝 ”绿码 。抵京后检测:进返京人员在抵京后7两小时内还需进行一次核酸检测。此外,北京市疾控中心提醒广大市民 ,提高防控意识,做好个人防护。如有相关情况,请主动报备,并配合做好核酸检测 、健康管理等防疫工作 。
报备要求:春节进北京的人员需要提前报备 ,并且在进返京时须持48小时内核酸检测阴性证明和“北京健康宝”绿码。核酸检测:进返京人员在抵京后7两小时内还需进行一次核酸检测。如果未能按时进行检测,“北京健康宝”将进行弹窗提示,可能会影响出行和日常生活 。
中高风险地区:非必要不出行 ,确需出行的须持48小时内核酸检测阴性证明。其他地区城市:各地不仅要考虑输入疫情的风险,也要考虑疫情输出风险。应做好相关预案 。2022春节返乡最新规定三:高风险岗位从业人员 确需出行需要满足三个条件。
022年春节进北京要提前报备吗 就当前看春节进北京要提前报备,另外大家在进返京须持48小时内核酸检测阴性证明和“北京健康宝”绿码的基础上进返京人员在抵京后7两小时内需进行一次核酸检测近来 ,国外疫情高发,国内多地报告本土病例,全市疫情防控面临境外境内双重风险。
发表评论